Plan

January 11, 2011

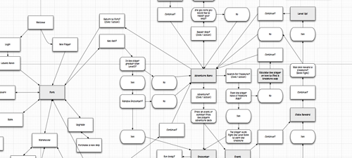
Before you start building your game, have a plan. A mind-map will allow you to imagine the entire game before you start coding.